
從國家食品藥品監督管理總局(CFDA)獲悉,近日CFDA印發國家食品藥品監督管理總局重點實驗室總體規劃(2018—2020年)(以下簡稱“規劃”)。規劃指出,到2020年,基本形成布局合理、任務明確、協作緊密、運轉高效的食品藥品監管重點實驗室體系,為食品藥品監管事業發展提供有力保障。主要實現以下目標:
1.2018年,重點評定一批食品、藥品、化妝品、醫療器械監管綜合性重點實驗室,以食品藥品監管系統科研力量為主體,鼓勵高等院校和科研院所共同參與,開展多學科、多領域的基礎性、綜合性研究,引領食品藥品科學技術創新,接軌國際食品藥品科技發展趨勢,為監管提供全面系統的技術支撐;
2.2019年,重點評定一批食品、藥品、化妝品、醫療器械監管關鍵技術重點實驗室,充分利用高等院校和科研院所相關研究優勢,鼓勵社會力量舉辦的相關研究機構參與,在通用性技術研究和前瞻性技術儲備方面進行科技攻關,致力于突破關鍵共性技術瓶頸,解決監管共性技術難題;
3.2020年,重點評定一批食品、藥品、化妝品、醫療器械監管專業性重點實驗室,建立食品藥品監管系統內外協同共享合作平臺,在監管重點領域和高風險領域開展研究,增強特色創新能力,成為本領域學科突出、特征鮮明的專業性研究機構,為監管提供針對性的技術支撐。
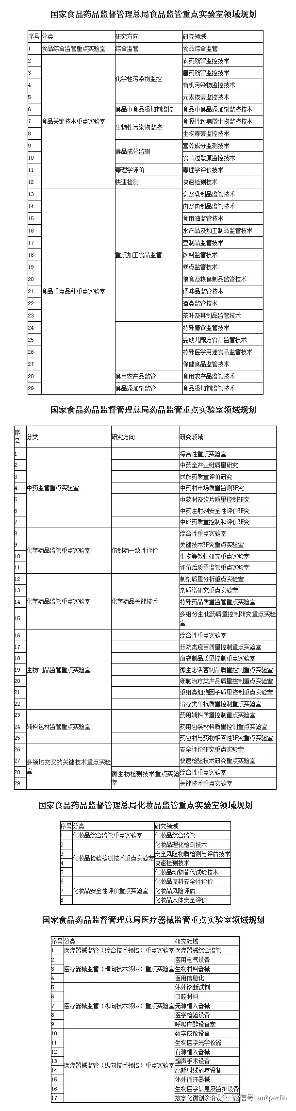
規劃詳細列出了食品、藥品、化妝品、醫療器械監管4個領域的重點實驗室規劃,共83個研究領域,詳情如下:
















