紹興市柯橋區食品安全快速檢測提升工程于12月11日啟動
12月11日,浙江省紹興市柯橋區食品安全快速檢測提升工程在當地舉行了啟動儀式,柯橋區市場監管局與食安科技的快檢外包服務合作進入了正式的實施階段。
柯橋區食品安全快速檢測提升工程是2017年度全區十大民生實事工程之一,柯橋區投入760萬元構建完善全區流通環節食用農產品快檢體系,目前多種舉措均已落地實施。其中,與食安科技聯合開展全區農貿市場抽樣檢測是保障全區食用農產品質量安全、護衛全區百姓食品安全的重要舉措。
柯橋區市場監管局與食安科技的快檢外包服務合作進入了正式的實施階段
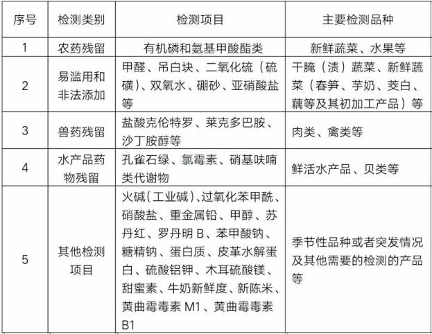
柯橋區快檢外包服務檢測內容
按照柯橋區市場監管局的要求,食安科技承擔全區24個農貿市場和1個農貿批發市場的食用農產品抽樣檢測工作,計劃全年抽檢批次不少于15萬,并且要做到“兩個覆蓋”,即所有經營戶全覆蓋、所有產品全覆蓋。檢測品種包括新鮮蔬菜和水果、干腌(漬)蔬菜、肉類、禽類以及水產品等,檢測項目有農藥殘留、獸藥殘留、易濫用和非法添加以及水產品的藥物添加等等,涉及內容廣泛,對檢測人員的技術水平提出了較高的要求。
食安科技快檢團隊開展檢測
為更好地實施快檢服務,食安科技派出專業檢測團隊,團隊成員均來自食安科技旗下專業從事第三方檢測的廣東中檢達元檢測技術有限公司(簡稱中檢達元),同時配備先進的快檢試劑、產品和儀器,并投入使用2臺食品安全快檢車,從人員、技術等軟件和硬件全方位保障快檢服務的順利開展。該團隊已于11月27日起正式進場開展檢測,未來一整年他們將不斷穿梭于全區的各農貿市場之間,用專業、高效的快檢服務配合監管部門實施食品安全監管、守護柯橋區百姓食品安全。














